Síndrome hepatorrenal: Por que ainda erramos tanto no diagnóstico e, principalmente, no tratamento?

Corticoterapia na nefropatia por IgA: personalizando o tratamento para quem realmente se beneficia?

Nitrito e leucocitúria NÃO deve ser um motivo para evitar o uso dos inib. SGLT2

Antagonistas do receptor mineralocorticoide na DRC: quando preferir finerenona e quando considerar espironolactona?

Belimumabe na nefrite lúpica: em quais pacientes realmente vale a pena usar?

Budesonida entérica na nefropatia por IgA: alternativa viável?

Diurético não funcionou na insuficiência cardíaca com DRC: e agora? Um algoritmo prático (do KDIGO) para resistência diurética
**Referência**: Velez JCQ. Treating Hepatorenal Syndrome in the Current Era. JASN, 2025 [**[link](https://journals.lww.com/jasn/abstract/9900/treating_hepatorenal_syndrome_in_the_current_era.809.aspx)**]
## **Caso clínico ilustrativo**
Chega à enfermaria uma mulher de 55 anos, cirrose alcoólica + HCV, ascite tensa, aquela paciente que já conhece a sala de paracentese pelo nome. Ela relata:
“Doutor, minha barriga cresceu de novo… e a urina escureceu.”
**Você abre o laboratório:**
* • Creatinina 0,8 → 2,6 mg/dL
* • Na 128
* • Urina: bland, sem proteinúria, sem hemácias
* • Sódio urinário <10
* • FE urinária baixa
* • Sedimento: somente cilindros hialinos
* • PA 107/59
* • RX: infiltrado basal
**O time já havia feito aquilo que “todo mundo faz”:**
➡ suspendeu diurético
➡ encheu de albumina
➡ iniciou midodrina + octreotide
**E a creatinina? Subindo.**
A questão, então, aparece naturalmente:
###### **“É SHR-IRA mesmo? E o que eu faço AGORA que realmente muda o desfecho?”**
***
## **O diagnóstico de SHR-IRA mudou — e mudou muito.**
Acabou aquela ideia ultrapassada e fixa de “esperar 48h de albumina”.
A definição atual (ADQI–ICA 2024) é baseada em FENÓTIPO, não em exclusão interminável.
###### **SHR-IRA significa essencialmente:**
➡ cirrose + ascite + IRA
➡ sem evidência forte de outra causa estrutural
### **E quais pistas fortes apontam para SHR-IRA?**
* • FENa <0,3%
* • Urina bland (hialinos)
* • Sem cilindros granulares
* • Sem proteinúria significativa (>0,75 g/g)
* • Sem hematúria glomerular
* • MAP mais baixo do que deveria
* • HipoNa quase sempre presente
Se isso está presente, é SHR-IRA até prova muito forte em contrário.
## **Midodrina + octreotide: muito usados, pouco eficazes.**
O texto é taxativo:
> “Midodrina + octreotide tem eficácia muito limitada.”
As taxas de reversão do SHR-IRA são baixíssimas (17–20%).
E, pior: essa combinação rouba tempo, e SHR-IRA é uma corrida contra o relógio.
## **Só EXISTEM dois tratamentos eficazes de verdade para SHR-IRA.**
E isso é uma das partes mais claras do artigo:
✔ Terlipressina
✔ Norepinefrina
As duas têm eficácia praticamente equivalente,meta-análises e a Tabela 3 (pág. 29–30) deixam isso bem claro.
## **Como escolher entre terlipressina e norepinefrina? (guia prático)**
**Escolha TERLIPRESSINA quando:**
• O paciente está na enfermaria
• Não há leito de UTI disponível
• Não há hipoxemia
• Não há infiltrado pulmonar
• Não há disfunção cardíaca significativa
• Não há isquemia ativa
### **Escolha NOREPINEFRINA quando:**
• O paciente está na UTI
• Há hipoxemia
• Há infiltrado pulmonar
• Suspeita de congestão ou disfunção cardíaca
• Precisa subir MAP rápido e com titulação precisa
• A equipe já domina o uso
### **Nunca usar terlipressina se houver:**
• Hipoxemia
• Pulmão “pesado” no RX
• Congestão significativa
• Disfunção ventricular
• Creatinina >5 mg/dL (benefício mínimo)
• Quadro isquêmico
## **O alvo do tratamento é PAM — sempre PAM.**
Se teve uma frase forte do artigo, é esta:
A reversão do SHR-IRA acompanha o aumento do MAP.
O alvo prático é:
Aumentar o PAM em ~15 mmHg acima do baseline
Resposta costuma aparecer em 48–72h.
Se não respondeu até aí, dificilmente vai.
## **Albumina? Muito menos do que você imagina.**
Aqui está o ponto mais disruptivo:
O uso liberal de albumina deve ACABAR.
Por quê?
• A maioria dos pacientes não está hipovolêmica — está congesta.
• Albumina aumenta o risco de edema pulmonar (dado claro no artigo).
• O único estudo que sugeria benefício era metodologicamente fraco.
• Se o MAP sobe bem com vasoconstrictor → albumina não acrescenta nada.
**Conclusão prática:**
Albumina agora é sob demanda, guiada por clínica e POCUS.
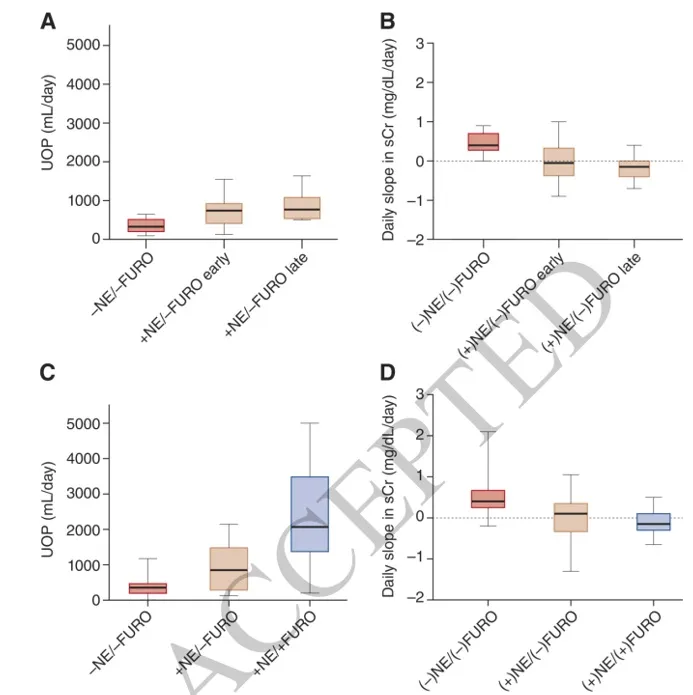
## **Diurético no SHR-IRA? Agora é permitido — e pode ajudar.**
Isso espanta muita gente:
Durante décadas se ensinou “pare tudo”.
Mas a evidência do artigo mostra que:
* ➡ Após estabilizar PAM com norepinefrina,
* ➡ furosemida aumentou a diurese para >2L/dia,
* ➡ sem piorar a creatinina,
* ➡ ajudando a aliviar congestão.
**Mensagem simples:**
SHR-IRA congesto → diurético pode ser um adjuvante seguro e útil, desde que o MAP já esteja corrigido.

**Efeitos da adição de um diurético de alça à norepinefrina durante o tratamento do SHR-IRA (SHR-1). **Em um estudo observacional com 26 pacientes com SHR-IRA, todos com creatinina sérica (Cr) mediana pré-tratamento de 4,0 mg/dL e com sobrecarga volêmica tratados com norepinefrina (NE) concomitante e furosemida (FURO), o início da NE isoladamente por uma mediana de 1–2 dias produziu um aumento mediano da pressão arterial média (PAM) de 16 mmHg, o que, por si só, elevou o débito urinário diário (DU) de uma mediana basal de 358 mL para uma mediana de 850 mL (A). A adição subsequente de FURO (dose mediana de 160 mg IV duas vezes ao dia por dois dias) aumentou ainda mais o DU diário para uma mediana de 2072 mL (C). A inclinação diária mediana da Cr antes do tratamento era de +0,4 mg/dL/dia, que diminuiu para uma inclinação mediana de +0,05 mg/dL/dia após o início da NE isoladamente (B). Com a adição de FURO, a inclinação da Cr permaneceu melhorada, com tendência a melhora adicional, atingindo mediana de –0,16 mg/dL/dia (sem diferença estatisticamente significativa em relação ao período pós-NE/pré-FURO) (D).* p < 0,001 comparado ao basal. ** p < 0,0001 comparado ao basal.
Velez JCQ, Wickman TJ, Tayebi K, et al. Addition of a Loop Diuretic to
Norepinephrine During Treatment of Hepatorenal Syndrome Type 1. Kidney Int Rep. 2024;doi:10.1016/j.ekir.2024.11.013
## **Quando falha, vale dializar?**
Antigamente: “diálise em SHR é fútil”.
Hoje: não é assim.
O artigo mostra que:
• Mortalidade do SHR-IRA em diálise não é maior que ATI em cirrótico
• 1 em cada 6 pacientes transplant-ineligíveis ainda estava vivo após 6 meses
Ou seja:
Dializar pode fazer sentido, se o paciente entende o prognóstico e deseja tentativa terapêutica.
***
## **Mensagem final do NefroAtual**
O manejo do SHR-IRA mudou profundamente:
1. O diagnóstico está mais clínico e menos burocrático
2. Terlipressina e norepinefrina dominam o cenário
3. Albumina caiu do pedestal
4. O alvo terapêutico agora é MAP, não volume
5. Diurético voltou ao jogo
6. “diálise é futilidade” deixou de ser verdade universal
Agora eu quero saber:
**Você já usou norepinefrina + diurético em um SHR-IRA congesto?**
Ou ainda se sente inseguro para abandonar o modelo “albumina universal”?